第貳篇 開始盤查:
如第壹篇所述,不同對象適用不同的盤查規範,本篇針對環保署納 管事業及金管會「上市櫃公司永續發展路徑圖」之揭露對象的盤查做 法進行簡要概述。另考量中小企業有自願性盤查之需求,因此亦本篇 針對常見產業說明如何簡要盤點其溫室氣體排放源。
一、屬環保署公告應盤查登錄溫室氣體排放量之排放源(即環保署納管事業)
若某企業中具有屬環保署納管事業,該事業請依據第參篇、環保署 公告應盤查登錄溫室氣體排放量之排放源之盤查作業程序進行盤查。
二、屬金管會「上市櫃公司永續發展路徑圖」之揭露對象
若企業屬於金管會「上市櫃公司永續發展路徑圖」指定之上市櫃公 司,且具有環保署公告納管事業,該事業仍須依據第參篇規定的作業 程序進行盤查,企業中非屬環保署公告納管事業的其他事業則依循金 管會規定進行盤查。
三、中小型製造業
考量中小型製造業大多為首次接觸溫室氣體盤查作業,故本小節針對有盤查需求的中小型製造業說明溫室氣體盤查作業執行做法,盤查作業程序如圖 2-1。而溫室氣體盤查作業所使用之數據與資訊來源係來自公司各個部門,因此建議召集公司高階主管成立推動小組,並啟動起始會議,以確保溫室氣體盤查作業可順利推動。由於中小型製造業者尚不屬於環保署 納管事業,倘其供應鏈亦未要求採行特定之盤查規範,為使事業可快 速瞭解溫室氣體盤查作業內容,以利掌握自身排放情況,故簡化盤查 作業程序,僅須進行邊界設定、排放源鑑別以及排放量計算。

(一)邊界設定
中小型製造業可依據需求訂定盤查邊界,可以企業或單一工廠作為 盤查邊界。如:A 公司可以其辦公大樓、一廠或二廠單獨視為一盤查邊 界(以單一地址為邊界,如圖 2-2-①)或可以 A 公司作為盤查邊界(如 圖 2-2-②)。

(二)排放源鑑別
- 中小型製造業主要的溫室氣體排放來源為電力使用的相關設備或設施,
-
其次,部分排放來源係來自使用化石燃料(如:液化石油氣、天 然氣、重油、汽柴油或煤等)之緊急發電機、鍋爐、公務車,以及具有含氟氣體的冷藏或空調設備(使用之冷媒)及滅火器等。
-
小部分排 放來自製造過程,如以滲碳等方式進行金屬及其製品表面處理、特定氣體鋼瓶使用或二氧化碳焊接等。
-
除前述直接與能源間接排放外,若須符合其他盤查規範(如自願性 盤查、供應鏈要求等),事業亦可自行鑑別其他間接溫室氣體排放源,常見之其他間接溫室氣體排放如員工通勤、差旅以及貨物運輸或配送 等。
(三)排放量計算
因各類排放源之排放量須以年度為單位,故須先蒐集各類排放源之化石燃料、冷媒、外購電力及外購蒸氣等之整年使用量。
中小型製造業常見之溫室氣體排放源與各燃料使用量的來源可參考表 2-1。由於要鑑別排放源的工作較為繁瑣,倘中小型製造業僅想初步估算整年化石燃料燃燒及能源間接排放的溫室氣體排放量,可參考本篇五、溫室氣排放量計算工具,簡易計算溫室氣體排放情形;如欲瞭解製程排放 之細節請參照本指引第參篇。
表 2-1、中小型製造業常見之溫室氣體排放源與其活動數據來源
| 範疇 |
排放型式 |
排放源 (對應活動/設備種類) |
原(燃)物料 |
活動數據來源 |
| 直接 排放 |
固定燃料 燃燒源 |
-發電設備,如:緊急發 電機;
-加熱設備,如:鍋爐、 加熱爐等;
-餐廳瓦斯爐使用,如: 天然氣或液化石油氣。 |
柴油、天然 氣、桶裝瓦 斯 |
採購量或 燃料費用 收據等。 |
| 製程排放 源 |
-二氧化碳焊接、乙炔切 割;
-以滲碳方式進行金屬及 其製品表面處理。 |
-二氧化碳、乙炔等。
-二氧化碳、甲烷等。 |
-鋼瓶採購 數量及重 量等。 |
| 移動燃燒 源 |
交通運輸設備使用燃料 燃燒所造成之排放, 如:公務車、接駁車 (非租賃)。 |
汽油、柴 油。 |
加油單據、加油 卡紀錄 等。 |
| 逸散排放 源 |
冷凍、冷藏或空調設備 之冷媒; 滅火器 CO2或含氟氣體 的排放。 |
-冷媒。
-滅火器。 |
-冷媒年度 填充量;
-滅火器數 量。 |
| 能源 間接 排放 |
外購電力 |
-使用電力的機械設備, 如:冰水主機、空調設 備、照明、影印機或電 動車等,包含再生能源 及非再生能源 |
-非再生能源電力。
-再生能源電 力。 |
-電費收 據、綠電 轉供收 據。 |
| 外購蒸汽 |
-使用蒸汽或熱的機械設 備。 |
蒸汽。 |
收費單據 或流量計 紀錄。 |
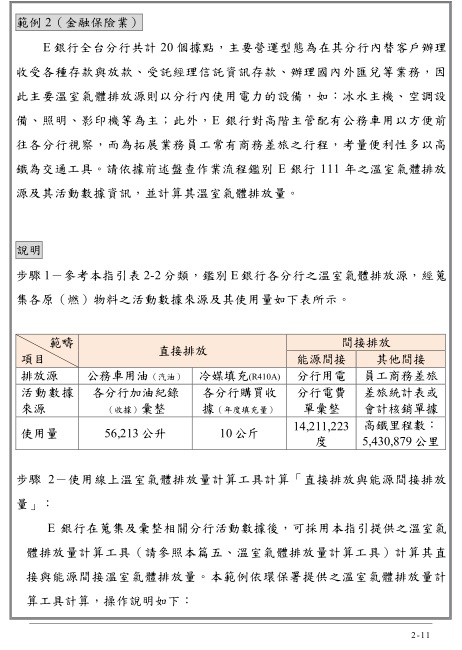
範例 1(中小型製造業)
A 工廠其辦公室位於廠房內,廠內具有一座使用天然氣為燃料的燃氣鍋 爐、數台堆高機(使用柴油)用以搬運相關貨品;辦公室內裝設 3 台冷氣設 備,除向台電(公用售電業)購買電力外,並透過轉供方式取得再生能源憑 證及電力。請依據前述盤查作業流程鑑別 A 工廠 111 年之溫室氣體排放源及 其活動數據資訊,並計算其溫室氣體排放量。
說明
步驟 1-參考本指引表 2-1 分類,鑑別 A 工廠之溫室氣體排放源,並蒐集各原(燃)物料的活動數據來源及其使用量如下表所示。
| 項目 |
直接排放 |
間接排放/能源間接 |
| 排放 源 |
燃氣鍋爐
(天然氣) |
運輸機具 (柴油) |
冷媒填充 (R410A) |
廠房用 電 |
辦公室 用電 |
再生能源憑證及電力 |
| 活動 數據 來源 |
天然氣
收費單 |
加油紀錄 (收據) |
購買收據
(年度填充量) |
台電電 費單 |
台電電
費單 |
再生能源憑證或綠電 轉供收據 |
| 使用 量 |
99 千立方
公尺 |
0.33 公秉 |
0.002 公噸 |
14,987 千度 |
3,490
千度 |
5 千度 |
步驟 2-使用線上溫室氣體排放量計算工具計算排放量/網路排放量試算
A 工廠在蒐集及彙整相關活動數據後,可採用本指引提供之溫室氣體排放量計算工具(請參照本篇五、溫室氣體排放量計算工具)計算其直接與能 源間接溫室氣體排放量。A 工廠使用之再生能源憑證及電力,排放係數可視 為 0,故無排放量產生,僅向台電(公用售電業)購買之電力需計算其能源 間接的溫室氣體排放量。


四、服務業
服務業推動溫室氣體盤查之程序如圖 2-1。由於服務業大多具有多
處據點或分行之特性,因此在推動溫室氣體盤查作業時,起始會議召
開更顯重要。由於服務業尚不屬於環保署納管事業,倘其供應鏈亦未
要求採行特定之盤查規範,可比照中小型製造業,簡化其溫室氣體盤
查作業程序為邊界設定、排放源鑑別以及排放量計算。
服務業主要排放型態除辦公場域之能源間接排放外,其承租倉儲空
間、上下游物流運輸、承租雲端伺服器等皆可能為服務業其他間接溫
室氣體排放之排放來源,如果物流運輸屬服務業所擁有之排放源,則
該部分歸類於直接排放或能源間接排放。另從公開的企業社會責任
(CSR)報告書中,服務業經常會揭露其他間接排放(即範疇三排放),
因此增加其他間接排放之描述,有助於後續服務業減量作為之規劃。
(一)邊界設定
服務業邊界設定方式可自行依據其盤查目的選擇合適的盤查邊界,
因此服務業可就「企業下的單一營業據點」(如圖 2-3-①)或「企業」
(如圖 2-3-②)作為盤查邊界。現行常見的服務業邊界設定多以「企業」
為單位進行盤查。

(二)排放源鑑別
依據行政院主計處之行業統計分類我國服務業有住宿及餐飲業、出
版/影音製作/傳播及資通訊服務業、金融及保險業、強制性社會安全不
動產業、專業/科學及技術服務業、支援服務業、教育業、醫療保健及
社會工作服務業與藝術、娛樂及休閒服務業等,觀其活動特性主要排
放來源為能源間接排放與其他間接排放,能源間接排放主要來自於使
用電力的相關設備或設施;其他間接排放就目前部份服務業 CSR 報告
書顯示,多以員工通勤、差旅以及貨物運輸或配送為主,主要是因為
前述資料的可取得性較高。但由於實務上其他間接排放之數據掌握有
其困難度,故建議服務業可參考 ISO 14064-1:2018 或 CNS 14064-
1:2021 之規範鑑別需盤查之間接排放。
此外,服務業亦有少部分的直接溫室氣體排放,如使用化石燃料
(如:天然氣、汽柴油等)之緊急發電機、公務車,以及具有含氟氣
體的冷藏或空調設備(使用之冷媒)或滅火器亦應一併納入。
(三)排放量計算
因各類排放源之排放量須以年度為單位,故須先蒐集各類排放源之
化石燃料、冷媒、外購電力等之整年使用量。若有盤查其他間接排放
者則需蒐集員工通勤、商務旅行或貨物輸送等相關資料。服務業常見
之溫室氣體排放源及其活動數據來源如表 2-2 所示。由於鑑別排放源的
工作較為繁瑣,倘服務業僅想初步估算整年的直接與能源間接溫室氣
體排放量,可參考本篇五、溫室氣體排放量計算工具簡易計算溫室氣
體排放情形。
表 2-2、服務業常見之溫室氣體排放源與其活動數據來源
| 範疇 |
排放型式 |
排放源 (對應活動/設備種類) |
原(燃)物料 |
活動數據來源 |
| 直接 排放 |
固定燃料 燃燒源 |
-發電設備,如:緊急發電機;
-餐廳瓦斯爐使用,如:
天然氣或液化石油氣。 |
柴油、天然氣、桶裝瓦斯 |
採購量或燃料費用收據等。 |
| 移動燃燒 源 |
-交通運輸設備使用燃料燃燒所造成之排放,如:公務車、接駁車(非租賃)、物流業者的營運車輛 2 等。。 |
汽油、柴油。 |
加油單據、加油 卡紀錄等。 |
| 逸散排放 源 |
-冷凍、冷藏或空調設備 之冷媒;
-滅火器 CO2或含氟氣體 的排放。 |
-冷媒。
-滅火器。 |
-冷媒年度填充量; -滅火器數 量。
|
| 能源 間接 排放 |
外購電力 |
-使用電力的機械設備, 如:冰水主機、空調設 備、照明、影印機或電 動車等,包含再生能源 及非再生能源 |
-非再生能源電力。
-再生能源電 力。 |
-電費收據、綠電轉供收據。 |
其他
間接
排放 |
- |
-上、下游的運輸與配送:貨物上、下游的運輸與配送,如租賃車輛
註
1 (非執行盤查企業擁有之車輛)產生之排放;
-商務旅行;
-員工通勤。
|
-上、下游的運輸與配送、商務旅行、員工通勤等使用之汽、柴油或電力。 |
-燃料消耗量;
-運輸距離或運輸費
用金額(依交通
工具類型)。 |
| -處理營運過程中產生廢棄物的排放,如:一般垃圾(掩埋、焚化或生物處理)、回收物(運輸排放)。 |
-處理營運過程中產生廢棄物所衍生的運輸或掩埋等排放。
|
-廢棄物清運量。
-廢棄物清運路線之
距離。 |
-上游租賃資產產生的排放,如:租賃的 飲 水機、冰水主機或影印機等。
|
-租賃飲水機、冰水主機之冷媒逸散等相關維修保養造成
之排放。
|
-租賃的飲水機、冰
水主機、影印機等
設備之冷媒補充量
等。 |
| 詳細其他間接排放種類可參考附錄一。 |
- |
- |
| 註 1:若為企業長期租賃,自付油資,在營運控制考量下是可納入直接排放。 |
金融保險業
| 範疇/項目 |
直接排放 |
間接排放 |
| 能源間接 |
其他間接 |
| 排放源 |
公務車用油 (汽油) |
冷媒填充(R410A/R32) |
分行用電 |
員工商務差旅 |
活動數據
來源 |
各分行加油紀錄(收據)彙整
|
各分行購買收據(年度填充量) |
分行電費單彙整 |
差旅統計表或
會計核銷單據 |
| 使用量 |
56,213公升 |
10公斤 |
14,211,223度 |
高鐵里程數:5,430,879公里 |

表 1、A 管理系統AIOT直接與能源間接表
| 範疇 |
排放型式 |
原(燃)物料 |
活動數據來源 |
備註 |
| 直接排放 |
移動燃燒源 |
汽油。 |
加油單據、加油卡紀錄。 |
展店需求、分店改裝活動及定期巡店所使用運具產生之排放。 |
| 逸散排放 源 |
-冷媒。 |
-冷媒年度填充量;
|
-冷氣設備所產生之排放。 |
| 能源間接排放 |
外購電力 |
-非再生能源電力。 |
-電費收據。 |
分店營運使用電力之排放。 |
| 範疇 |
原(燃)物料 |
活動數據來源 |
備註 |
| 其他間接排放 |
汽油 |
-燃料消耗量。
-問卷調查表或會計報帳系統。 |
-上、下游的運輸與配送之汽、柴油所產生之排放。
-商務旅行、員工通勤等活動產生之排放。 |
| 廢棄物 |
廢棄物清運量、金額。 |
處理營運過程中產生廢棄物之溫室氣體排放。 |
表 1、A 生活百貨 直接與能源間接表
| 範疇 |
排放型式 |
原(燃)物料 |
活動數據來源 |
備註 |
| 直接 排放 |
固定燃料燃燒源 |
柴油 |
柴油購買單據。 |
緊急發電設備所產生之排放。 |
| 移動燃燒源 |
汽油。 |
加油單據、加油卡紀錄。 |
展店需求、分店改裝活動及定期巡店所使用運具產生之排放。 |
| 逸散排放 源 |
-冷媒。
-滅火器。 |
-冷媒年度填充量; -滅火器數量。
|
-冷氣設備所產生之排放。
-滅火器產生之排放。 |
| 能源間接排放 |
外購電力 |
-非再生能源電力。 |
-電費收據。 |
分店營運使用電力之排放。 |
| 範疇 |
原(燃)物料 |
活動數據來源 |
備註 |
| 其他間接排放 |
柴油、汽油 |
-燃料消耗量。
-問卷調查表或會計報帳系統。 |
-上、下游的運輸與配送之汽、柴油所產生之排放。
-商務旅行、員工通勤等活動產生之排放。 |
| 廢棄物 |
廢棄物清運量、金額。 |
處理營運過程中產生廢棄物之溫室氣體排放。 |





CO 2 排放係數
(kgCO 2 /TJ) |
CH 4 排放係數
(kgCH 4 /TJ) |
N 2 O排放係數
(kgN 2 O/TJ) |
低位熱值(kcal/L) |
| 74,100 |
3.9 |
3.9 |
8,400 |
五、溫室氣體排放量計算工具
溫室氣體排放量計算工具可參考以下網址,企業可自行選擇合適之
排放量計算工具進行溫室氣體排放量試算:
環保署國家溫室氣體登錄平台排放量試算工具 :
https://ghgregistry.epa.gov.tw/ghg_rwd/Main/Index
經濟部工業局提供之排碳金好算:
http://pj.ftis.org.tw/CFC/CFC/Index
經濟部中小企業處提供之碳排估算工具 :
https://scmp.itri.org.tw/smepass/WebPage/calaprobably.aspx
中小企業透過前述簡化盤查程序與試算工具瞭解自身溫室氣體排放
情況後,若有意精進其溫室氣體盤查作業,亦可參考本指引第參篇針
對環保署公告納管對象應遵循之盤查程序辦理。
|