溫室氣體排放量盤查作業指引 .pdf 2022年5月

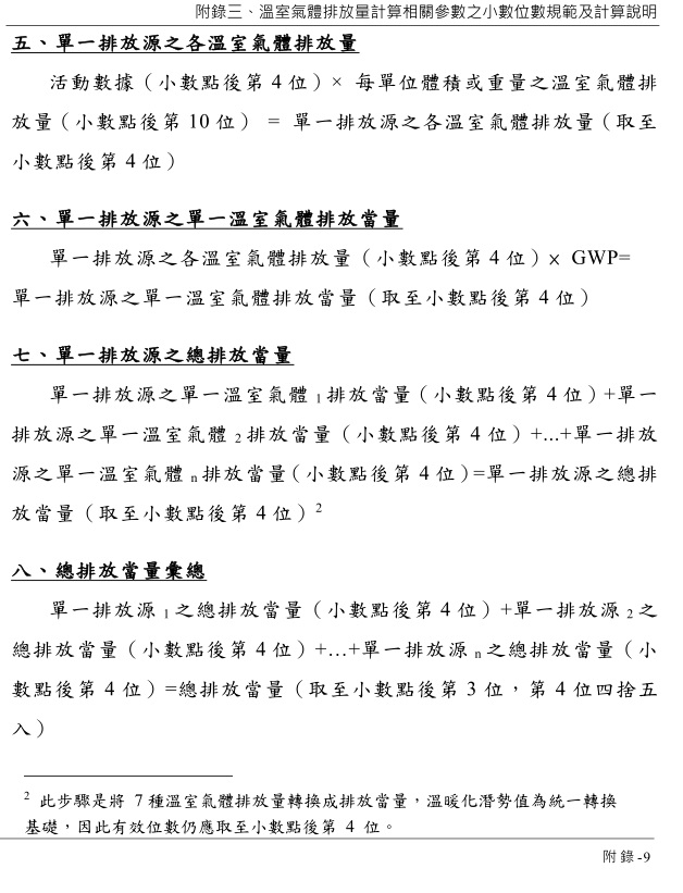
附錄三、溫室氣體排放量計算相關參數之小數位數規範及計算說明:說明與排放量計算相關參數之小數位數。

1

1